
(转自:华夏REITs)

中国保障性住房政策发展
01
1988年以前
在1988年以前,我国城镇居民住房需求的解决基本依靠的是国家、单位统包的“福利分房”这一带有浓厚计划经济色彩的制度。
由于在福利分房体系下,住房的开发、修缮均靠国家或单位统包,居民无偿或以极低的租金居住使用,住房的建设主体在此过程中只有大量、仅有少量或者几乎没有产出,对国家和单位造成了沉重的负担,加之住房分配也存在一定的灰色地带,因此对城镇居民住房制度的改革成为了重要的政府工作事项。
02
1988年1月15日
第一次全国住房制度改革工作会议(以下简称“房改工作会议”)在北京召开。
同年2月25日,国务院颁布《关于印发在全国城镇分期分批推行住房制度改革实施方案的通知》,同意住房制度改革领导小组关于在全国城镇分期分批推行住房制度改革的实施方案,提出了“按照社会主义有计划的商品经济的要求,实现住房商品化”的城镇住房制度改革(以下简称“房改”)目标。

03
1991年10月和1993年11月
全国第二次和第三次房改工作会议陆续召开,期间通过了租售并举推动房改的思路,房改进入全国性的落实阶段。
04
1994年7月18日
国务院颁布《国务院关于深化城镇住房制度改革的决定》(国发〔1994〕43号,以下简称“43号文”,现已失效),要求“深化城镇住房制度改革,促进住房商品化和住房建设的发展”。

43号文提出,要建立“经适房-商品房”为基础的住房供应体系,“以中低收⼊家庭为对象、具有社会保障性质的经济适用住房供应体系和以高收⼊家庭为对象的商品房供应体系。”据考证,这是我国首次提出“以保障性质的住房供应体系作为整个住房制度改革的补充”。
05
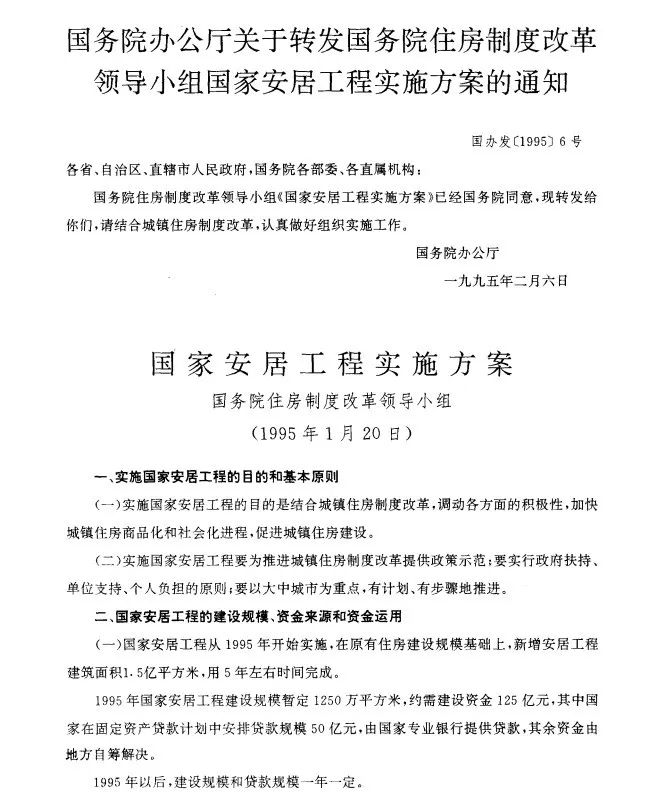
1995年1月20日
国务院住房制度改革领导小组发布《国家安居工程实施方案》(以下简称“安居工程实施方案”,现已失效),“加快城镇住房商品化和社会化进程,促进城镇住房建设”。

由于一段时间内,安居工程计划仅包含产权型保障房,因此很多地方以安居房指代了经济适用房,以后,随着安居房以及经济适用房机制的不断深入,安居房也成为了众多地区住房保障机制的代名词。
06
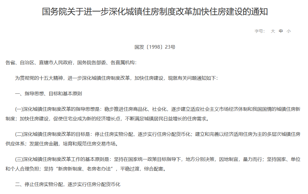
1998年7月3日
国务院印发了《关于进一步深化城镇住房制度改革加快住房建设的通知》(国发〔1998〕23号),提出停止住房实物分配,推进住房商品化、社会化;对最低收入住房困难家庭提供廉租住房,对中低收入住房困难家庭供应经济适用住房。

07
2003年8月12日
国务院发出了《关于促进房地产市场持续健康发展的通知》(国发〔2003〕18号),要求调整住房供应结构,逐步实现多数家庭购买或承租普通商品住房;建立和完善廉租住房制度,要求各级政府以财政预算为主、多渠道筹集住房保障资金;把经济适用住房定位于具有保障性质的政策性商品住房。
从此,我国开始实行了商品住房为主、同时推进保障性住房建设的城镇住房发展体制。

08
2007年8月7日
国务院出台《国务院关于解决城市低收⼊家庭住房困难的若干意见》(国发(2007)24 号,以下简称“24号文”)。

2008年12月20日国务院出台《关于促进房地产市场健康发展的若干意见》(国办发〔2008〕131号),要求加快建立以廉租住房为重点、包括经济适用住房在内的多渠道解决城市低收入家庭住房困难的政策体系。同时,针对大量的城市、工矿(含煤矿)、林区、垦区棚户区居民住房困难、居住环境差的问题,开始对各类棚户区实施改造;推动部分商品住房价格上涨较快的大中城市建设限价商品住房;从2010年开始,在大中城市建设公共租赁住房。

这期间,国家确立了保障性住房建设由地方负责、中央给予支持的工作机制,明确了保障性住房建设中的土地、财税和信贷支持政策;国务院及有关部门先后制定了廉租住房、经济适用住房、公共租赁住房建设和管理以及棚户区改造的办法,并加强了监督检查工作。
09
2008年11月15日
国务院召开国务院常务会议(以下简称“2008年国常会”),2008年国常会认为“近两个月来,世界经济金融危机日趋严峻,为抵御国际经济环境对我国的不利影响,必须采取灵活审慎的宏观经济政策,以应对复杂多变的形势。当前要实行积极的财政政策和适度宽松的货币政策,出台更加有力的扩大国内需求措施,加快民生工程、基础设施、生态环境建设和灾后重建,提高城乡居民特别是低收入群体的收入水平,促进经济平稳较快增长。”
会议确定了当前进一步扩大内需、促进经济增长的十项措施。第一项即为加快建设保障性安居工程,要求“加大对廉租住房建设支持力度,加快棚户区改造,实施游牧民定居工程,扩大农村危房改造试点”。2008年过程会“初步匡算,实施上述工程建设,到2010年底约需投资4万亿元。”这也是著名的“四万亿”的来源。
10
2011年1月26日
由于“四万亿”计划也带来了⼀些房地产投资过热的问题,为继续做好房地产市场调控工作,2011年1月26日,国务院办公厅颁布《国务院办公厅关于进一步做好房地产市场调控工作有关问题的通知》(国办发〔2011〕1号,以下简称“新国八条”)。

新国八条要求“加大保障性安居工程建设力度。2011年,全国建设保障性住房和棚户区改造住房1000万套。各地要通过新建、改建、购买、长期租赁等方式,多渠道筹集保障性住房房源,逐步扩大住房保障制度覆盖面。中央将加大对保障性安居工程建设的支持力度。地方人民政府要切实落实土地供应、资金投入和税费优惠等政策,引导房地产开发企业积极参与保障性住房建设和棚户区改造,确保完成计划任务。加强保障性住房管理,健全准入退出机制,切实做到公开、公平、公正。有条件的地区,可以把建制镇纳入住房保障工作范围。”
11
2011年9月28日
国务院办公厅颁布《国务院办公厅关于保障性安居工程建设和管理的指导意见》(国办发〔2011〕45号,以下简称“45号文”),提出“合理确定住房保障范围、保障方式和保障标准,完善住房保障支持政策,逐步形成可持续的保障性安居工程投资、建设、运营和管理机制。到“十二五”期末,全国保障性住房覆盖面达到20%左右,力争使城镇中等偏下和低收入家庭住房困难问题得到基本解决,新就业职工住房困难问题得到有效缓解,外来务工人员居住条件得到明显改善。”

45号文提到的具体举措包括:“重点发展公共租赁住房”、“根据实际情况继续安排经济适用住房和限价商品住房建设”、“加快实施各类棚户区改造”、“加大农村危房改造力度”。相关配套政策体系包括“确保用地供应”、“增加政府投入(土地出让收益用于保障性住房建设和棚户区改造的比例不低于10%)”、“规范利用企业债券融资”、“加大信贷支持”、“落实税费减免政策”。
12
2011年10月25日
在第十一届全国人民代表大会常务委员会第二十三次会议上,住建部部长姜伟新受国务院委托,向全国人大常委会作《国务院关于城镇保障性住房建设和管理工作情况的报告》,姜伟新部长在工作报告中提出,“住房保障有实物保障和货币补贴两种方式。实物保障性住房按照供应方式,可以归纳为租赁型保障房和购置型保障房。租赁型保障房有廉租住房和公共租赁住房;购置型保障房有经济适用住房、限价商品住房和各类棚户区改造住房。”
13
2012年5月16日
国务院常务会议讨论通过了《国家基本公共服务体系“十二五”规划》(以下简称“《十二五公共服务规划》”),十二五公共服务规划指出,国家基本住房保障制度的重点任务为“加大保障性安居工程建设力度,增加保障性住房供应,加快解决城镇居民基本住房问题和农村困难群众住房安全问题,建立健全基本住房保障制度。”
14
2021年
《国务院办公厅关于加快发展保障性租赁住房的意见》(国办发〔2021〕22号)指出,“坚持以人民为中心,坚持房子是用来住的、不是用来炒的定位,突出住房的民生属性,扩大保障性租赁住房供给,缓解住房租赁市场结构性供给不足,推动建立多主体供给、多渠道保障、租购并举的住房制度,推进以人为核心的新型城镇化,促进实现全体人民住有所居”。在该意见中提出,要“进一步完善土地支持政策”、“简化审批流程”、“给予中央补助资金支持”、“降低税费负担”、“执行民用水电气价格”、“进一步加强金融支持”的一揽子支持计划。

15
2021年9月28日
国务院新闻办发布《中国的全面小康》白皮书,指出我国“累计建设各类保障性住房和棚改安置房8000多万套,帮助2亿多困难群众改善住房条件,低保、低收入住房困难家庭基本实现应保尽保,中等偏下收入家庭住房条件有效改善。”
16
2023年4月28日
中共中央政治局召开会议,在会议中指出“要坚持房子是用来住的、不是用来炒的定位,因城施策,支持刚性和改善性住房需求,做好保交楼、保民生、保稳定工作,促进房地产市场平稳健康发展,推动建立房地产业发展新模式。在超大特大城市积极稳步推进城中村改造和“平急两用”公共基础设施建设。规划建设保障性住房。”
17
2023年7月24日
中共中央政治局再次召开会议,会议指出“要切实防范化解重点领域风险,适应我国房地产市场供求关系发生重大变化的新形势,适时调整优化房地产政策,因城施策用好政策工具箱,更好满足居民刚性和改善性住房需求,促进房地产市场平稳健康发展。要加大保障性住房建设和供给,积极推动城中村改造和“平急两用”公共基础设施建设,盘活改造各类闲置房产。要有效防范化解地方债务风险,制定实施一揽子化债方案。”
上述两次中共中央政治局会议明确区分了改善型住房需求和刚性住房需求,为后续保障性住房的发展提供了路线指引。
18
2023年8月25日
国务院总理李强主持召开国务院常务会议,审议通过了《国务院关于规划建设保障性住房的指导意见》(国发〔2023〕14号,以下简称“14号文”)为保障房的下⼀个发展阶段提供了政策基础。

14号文提出,要“坚持问题导向,规划建设保障性住房,着力解决工薪收入群体买不起商品住房、保障性住房又供给不足的突出问题。更好发挥政府作用,尽快补齐保障性住房建设短板,提高保障性住房在住房总供给中的比例,不断满足工薪收入群体的基本住房需求。”同时要“坚持目标导向,加大保障性住房建设和供给,让工薪收入群体逐步实现居者有其屋。消除买不起商品住房的焦虑。放开手脚为美好生活奋斗:推动建立房地产业转型发展新模式,让商品住房回归商品属性、满足改善性住房需求,促进稳地价、稳房价、稳预期。推动房地产业转型和高质量发展。”
14号文强调,要“明确对象和标准。保障性住房重点针对住房有困难且收入不高的工薪收入群体,以及城市需要的引进人才等群体,城市人民政府应将符合条件的工薪收入群体纳入保障性住房申请和安排对象范围。以家庭为单位,保障对象只能购买一套保障性住房。已享受过房改房等政策性住房的家庭申请保障性住房,需按规定腾退原政策性住房。城市人民政府要摸清工薪收入群体的住房需求,从解决最困难工薪收入群体住房问题入手。根据供给能力,合理确定保障范围和准入条件,逐步将范围扩大到整个工薪收入群体。按照保基本的原则,合理确定城镇户籍家庭、机关事业单位人员、企业引进人才等不同群体的保障面积标准。”
14号文区分了不同的保障形式,“要协调好保障性住房与商品住房、保障性租赁住房等的关系。城市人民政府继续按照国家现有政策发展用于配租的保障性住房,对符合条件的城镇住房收入困难家庭提供公共租赁住房保障,承租人按市场租金标准支付租金,政府根据承租人的困难程度给予相应的租金补助。对符合条件的新市民、青年人特别是从事基本公共服务的机关事业单位和企业人员提供保障性租赁住房、鼓励地方在满足安全要求的前提下,依法依规将空置的商业办公楼改建为宿舍型保障性租赁住房。城市人民政府应当对用于销售的人才住房、共有产权住房等政策性住房的政策进行梳理,将新建项目调整为本指导意见规定的用于配售的保障性住房或商品住房。”
在规划计划方面,14号文指出“引导城市人民政府因地制宜将保障性住房建设与城中村改造、城市更新、危旧房改造等工作结合起来稳妥推进。城市人民政府应根据保障性住房需求,科学确定保障性住房发展目标,在国土空间规划中统筹落实用地规模、布局,合理把握建设规模和节奏,按照职住平衡原则。优先安排在交通便利、公共设施较为齐全的区域。防止因位置偏远、交通不便等造成房源长期空置。要制定年度建设筹集计划,优选建设实施主体。”
在土地供应方面,14号文强调“保障性住房以划拨方式供应土地,仅支付相应的土地成本。要充分利用依法收回的已批未建土地、房地产企业破产处置商品住房和土地、闲置住房等建设筹集保障性住房。在符合规划、满足安全要求、尊重群众意愿的前提下,支持利用闲置低效工业、商业、办公等非住宅用地建设保障性住房,变更土地用途,不补缴土地价款,原划拨的土地继续保留划拨方式。城市人民政府对项目的建设规模等规划指标予以支持优化。”
14号文同时要求“要确保保障性住房建设质量,加强配套设施建设和公共服务供给,城市人民政府应按现有资金筹措渠道负责建设与保障性住房项目直接相关的城市道路和公共交通、通信、供电、供水、供气、供热、污水与垃圾处理等市政基础设施,以及教育、医疗卫生、商业、养老、托幼、文化体育等公共服务设施,确保与保障性住房同步规划、同步建设、同步交付,把好质量关,相关建设投入不得摊入保障性住房配售价格。”
在规范配售和监督方面,14号文要求,“城市人民政府应根据保障性住房房源供给和需求等情况,研究制定配售方案,有序组织配售。配售价格按基本覆盖划拨土地成本和建安成本、加适度合理利润的原则测算确定。保障性住房配售办法由城市人民政府制定。”同时应“实施封闭管理。对保障性住房实施严格的封闭管理,禁止以任何方式违法违规将保障性住房变更为商品住房流入市场。工薪收入群体购买的保障性住房不得长期闲置。”
14号文为保障性住房的发展提供了金融支持依据,“对符合条件的保障性住房项目,中央通过现有资金安排渠道适当给予补助。将将合条件的保障性住房项目纳入地方政府专项债券支持范围。支持利用住房公积金向缴存职工发放购买保障性住房的个人住房贷款,在确保贷款资金安全的前提下,在城区常住人口300万以上的大城市试点利用住房公积金发放保障性住房开发贷款,需要暂时调整实施现行行政法规的,按规定程序办理。要探索与房地产业转型发展新模式相适应的金融服务模式。鼓励银行业金融机构按照市场化、法治化原则,提供保障性住房开发贷款和个人住房贷款,专款专用、封闭管理。符合条件的保障性住房项目适用经济适用住房有关税费支持政策。”
19
2023年9月28日
财政部、税务总局和住房城乡建设部联合发布《关于保障性住房有关税费政策的公告》(财政部、税务总局、住房城乡建设部公告2023年第70号),提出包括保障房项目免征土地使用税、保障房经营和购买免征印花税、旧房转保障房增值不超过扣除项目金额20%免征土地增值税、回购保障房作为房源免征契税、个人认购保障房减按1%征收契税、保障房免征各类行政事业性收费和政府性基金等七条税收优惠政策。

20
2023年12月11日至12日
中央经济工作会议在北京举行。会议提出,加快推进保障性住房建设、“平急两用”公共基础设施建设、城中村改造三大工程。
21
2024年1月5日
央行、金融监管总局发布《关于金融支持住房租赁市场发展的意见》(银发〔2024〕2号,以下简称《意见》),意见共包含17条,从基本原则和要求、加强住房租赁信贷产品和服务模式创新、拓宽住房租赁市场多元化投融资渠道、加强和完善住房租赁金融管理四个方面提出具体意见,意在支持加快建立多主体供给、多渠道保障、租购并举的住房制度,培育和发展住房租赁市场,促进房地产市场平稳健康发展。

22
2024年6月
在《中国人民银行关于设立保障性住房再贷款有关事宜的通知》(银发〔2024〕110号)以及《中国人民银行 国家金融监督管理总局关于实施保障性住房再贷款的通知》(银发〔2024〕135号)中,中国人民银行宣布设立3,000亿元保障性住房再贷款,鼓励引导金融机构按照市场化、法治化原则,支持地方国有企业以合理价格收购已建成未出售商品房,用作配售型或配租型保障性住房,预计带动银行贷款5,000亿元。
23
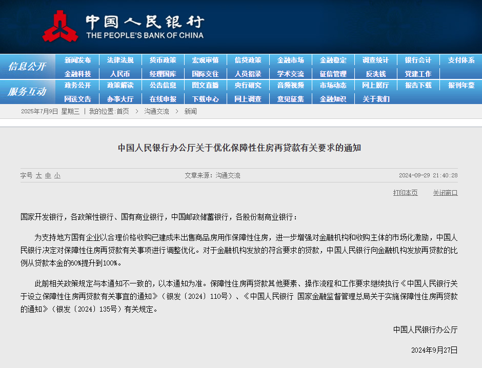
2024年9月27日
中国人民银行发布《中国人民银行办公厅关于优化保障性住房再贷款有关要求的通知》,在该文件中指出,“为支持地方国有企业以合理价格收购已建成未出售商品房用作保障性住房,进一步增强对金融机构和收购主体的市场化激励,中国人民银行决定对保障性住房再贷款有关事项进行调整优化。对于金融机构发放的符合要求的贷款,中国人民银行向金融机构发放再贷款的比例从贷款本金的60%提升到100%。”

24
2024年10月31日
在《财政部关于提前下达2025年部分中央财政城镇保障性安居工程补助资金预算的通知》(财综〔2024〕48号)中,财政部要求各省、自治区、直辖市、计划单列市财政厅(局),新疆生产建设兵团的省级主管部门在“确定区域绩效目标时,应结合房地产市场形势和保障性安居工程实际需求,统筹考虑存量和增量,支持更多通过消化存量房的方式筹集保障性住房。”并“按照全面实施预算绩效管理的要求,加强绩效目标管理,做好绩效运行监控和绩效评价,确保财政资金安全有效。”

25
2025年3月5日
国务院总理李强在第十四届全国人民代表大会第三次会议上作政府工作报告中指出:
要“因城施策调减限制性措施,加力实施城中村和危旧房改造,充分释放刚性和改善性住房需求潜力。
优化城市空间结构和土地利用方式,合理控制新增房地产用地供应。
盘活存量用地和商办用房,推进收购存量商品房,在收购主体、价格和用途方面给予城市政府更大自主权。
拓宽保障性住房再贷款使用范围。
发挥房地产融资协调机制作用,继续做好保交房工作,有效防范房企债务违约风险。
有序搭建相关基础性制度,加快构建房地产发展新模式。
适应人民群众高品质居住需要,完善标准规范,推动建设安全、舒适、绿色、智慧的“好房子”。

至此,我国的保障性租赁住房政策演进到了一个新的时期,各地政府也出台了一系列政策配合新时期住房保障政策的落地,进一步的保障性住房政策也将随着实践的不断深化为住房市场的健康发展提供新的制度支持。

]article_adlist-->华夏REITs加油站点击查看精彩文章
]article_adlist-->01行业分析及展望
]article_adlist-->驿路星驰,双千成林——公募REITs四周年成长录雨过天青云破处,这般颜色做将来!公募REITs顺势而为,大有可为
生逢其时当不负其时——公募REITs基金管理人与原始权益人的双向奔赴
轻舟已过万重山!我国公募REITs市场表现回顾
公募REITs 2024年大盘点:新发29单,分红超80亿!
从“好REITs”到“成功REITs”,中国公募REITs如何走向世界舞台?
和而不同——中美REITs比较分析
博观约取——美国REITs市场概览
02
REITs运管及财务
]article_adlist-->柴米油盐酱醋茶,聊聊公募REITs “开门”七件事REITs运营管理实践思考:合作协同效应的不断放大
REITs财务面面观:浅谈基础设施资产价值这本帐REITs财务面面观:分红四重奏!
REITs收益来源于哪?为何能实现高比例分红?
]article_adlist-->03投资实操
]article_adlist-->关于REITs交易和信息获取那些事读懂REITs年度报告:掌握关键信息,洞察投资先机
REITs监管制度汇编,一键打包下载!
个人投资者参与公募REITs打新的正确姿势
04
理论分析
]article_adlist-->公募REITs资产评估:如何确定折现率?拟募集规模的内涵和确定
一文读懂REITs估值指标
理性看待REITs资产估值变动
05
产业园REITs
]article_adlist-->如何读懂运营指标?(产权类篇)从“我爱你”到“我懂你”,聊聊产业园REITs运营管理中的“不响”!
06
能源REITs
]article_adlist-->能源公募REITs中“两个细则”概念简析浅谈新能源REITs的国补保理安排
能源REITs项目关键技术指标简析
能源REITs收益解码:售电模式的深度洞察
火电与REITs:在能源转型中重塑价值与未来
自然资源时间分布的随机性如何影响投资?
07
高速公路REITs
]article_adlist-->车流量的计量口径客运车流量的增长逻辑高速公路REITs底层资产的来龙去脉
货运变、路网改,高速公路资产评估何去何从?
08
消费REITs
]article_adlist-->消费REITs底层资产研判的六个维度消费REITs陆续上新,这些挑选技巧,你得知道!“快乐搭子”消费REITs投资指南存量竞争时代,百货与购物中心的“破壁共生”如何理性“逛街”?购物中心调研要点大公开!什么样的商场更赚钱?百货商场、购物中心、奥特莱斯有啥区别?想做“包租公/婆”,躺收租金?消费REITs了解一下!
破局与展望:消费REITs一周年交出亮眼答卷!
一年前的消费REITs知道自己会这么火么?
09
REITs延伸话题
]article_adlist-->当公募REITs遇上ESG......REITs衍生产品研究:Pre-REIT和REITs 指数基金
与DeepSeek简单聊聊中国公募REITs市场发展
当保障房遇上ESG......


海量资讯、精准解读,尽在新浪财经APP
配资网提示:文章来自网络,不代表本站观点。